
" GPS, 정보제공 및 길안내 기술 관련 BM특허 등록 사례 "
이번에 소개해드릴 BM특허등록 사례는 GPS, 정보제공 관련 기술분야에서 시각장애인을 위한 길안내 서비스 시스템 및 방법에 관한 것입니다.
본 발명은 종래 기술의 문제점을 해결하기 위한 것으로서, 본 발명의 목적은 음성뿐만 아니라 입체음향을 이용하여 목적지까지의 길안내를 하여 주고, 목적지까지의 이동 경로 상에서 생길 수 있는 장애물과 물체를 장애물 인식 센서와 RFID reader로 인식하여 이를 음성으로 안내하고 입체음향으로 위치와 거리를 경고하여 주는 시각장애인을 위한 길안내 서비스 시스템 및 서비스 방법을 제공하는 데 있습니다.
참고하시면 좋은:
등록 BM특허 내용
등록번호: 10-0807180
대리인: 이종일
발명의 명칭:
시각장애인을 위한 길안내 서비스 시스템 및 방법
발명의 요약:
본 발명은 시각장애인을 위한 길안내 서비스 시스템 및 서비스 방법에 관한 것이다.
본 발명에서는, 시각장애인을 위한 길안내 서비스 시스템에 있어서,
사용자의 현재 시선 방향을 인식하기 위한 수단, 사용자 단말기와 접속하기 위한 수단, 길안내 정보를 출력하기 위한 수단을 포함하는 스테레오 헤드셋과; 상기 스테레오 헤드셋과 접속하기 위한 수단, 사용자의 현재 위치를 추적하기 위한 수단, 사용자의 출발위치에서 목적지까지의 지리정보를 저장하기 위한 수단, 사용자의 출발위치에서 목적지까지의 이동 경로 및 상기 이동 경로에 따른 현재 위치에서의 진행 방향을 산출하기 위한 수단, 길안내 정보를 생성하기 위한 수단을 포함하는 사용자 단말기를 포함하고,
상기 스테레오 헤드셋의 시선방향 정보를 상기 사용자 단말기에 송신하고, 상기 사용자 단말기에서 이를 처리하여 상기 스테레오 헤드셋에 길안내 정보를 전송하는 시각장애인을 위한 길안내 시스템이 제시된다.
도면 설명:
도1)

도1은 본 발명의 실시예에 따른 시각장애인을 위한 길안내 서비스 시스템의 구성을 나타내는 도면.
도2)

도2는 본 발명의 실시예에 따른 시각장애인용 단말기의 구성을 나타내는 블록도.
도3)

도3은 본 발명의 실시예에 따른 시각장애인용 헤드셋의 구성을 나타내는 블록도.
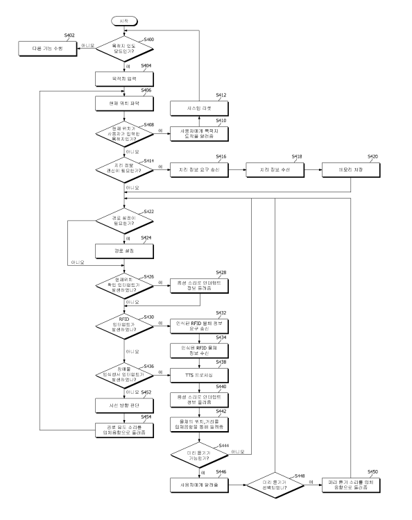
도4)

도4는 본 발명의 실시예에 따른 시각장애인을 위한 길안내 서비스 방법을 설명하기 위한 흐름도.
BM특허출원에서 등록까지 과정


BM특허 변리사 및 사무소 소개

BM특허는 유무선 인터넷 등의 네트워킹 기술과, 컴퓨터프로그램 및 데이터베이스와, 유무선 통신수단이 구비된 컴퓨터 및 모바일 휴대단말기 등으로 이루어지는 것입니다.
따라서, BM특허를 협조할 수 있는 변리사는 그 전공이 전기전자, 정보통신분야인 것이 대부분입니다.
퍼스트마크를 운영 서비스하는 대일국제특허법률사무소는 이종일 대표변리사(한양대 대학원 전자공학 전공, 특허청 정보통신분야 심사관)를 비롯하여 특허엔지니어의 70%가 전자/정보통신을 전공한 IT분야 전문가로 구성되어 있습니다.
또한 거절이유 대응 및 특허심판에서 탁월한 승소율을 축적하고 있습니다. 모든 사항을 저희 사무소와 함께 상의하여 처리하면, 만족할 만한 결과를 얻으실 수 있다고 확신합니다.
필요한 사항이 있으시면 언제든지 저희 홈페이지 또는 다양한 연락 방법을 통해 연락 바랍니다.
감사합니다.
▼ 퍼스트마크에게 연락하는 방법 ▼
https://firstmark.tistory.com/48?category=372053
'지식재산권 > 특허, 발명' 카테고리의 다른 글
| 특허 출원의 핵심, 기존 특허권과 충돌 회피 전략 (0) | 2023.03.08 |
|---|---|
| BM특허, 전략적인 특허 명세서 작성이 중요합니다. (0) | 2020.03.17 |
| 온라인 거래 보안/인증 기술 관련 BM특허출원 및 등록 사례 (0) | 2020.03.11 |
| 사례로 알아보는 BM특허출원 상담부터 등록까지 (0) | 2020.03.09 |
| 스타트업이 알아두면 좋은 특허 심사 절차 간략한 설명 (0) | 2020.03.06 |